반응형
데이터 호출
from tensorflow.keras.layers import LSTM
from tensorflow.keras.models import Sequential
from tensorflow.keras.layers import Embedding
from tensorflow.keras.layers import Dense
import numpy as np
from tensorflow.keras.datasets import imdb
(x_train_all, y_train_all), (x_test, y_test) = imdb.load_data(skip_top=20, num_words=1000)
for i in range(len(x_train_all)):
x_train_all[i] = [w for w in x_train_all[i] if w > 2]
x_train = x_train_all[random_index[:20000]]
y_train = y_train_all[random_index[:20000]]
x_val = x_train_all[random_index[20000:]]
y_val = y_train_all[random_index[20000:]]
maxlen=100 #타임 스텝의 길이가 100인 시퀀스 데이터를 만듭니다.
x_train_seq = sequence.pad_sequences(x_train, maxlen=maxlen)
x_val_seq = sequence.pad_sequences(x_val, maxlen=maxlen)
LSTM 순환 신경망 만들기
model_lstm = Sequential()
model_lstm.add(Embedding(1000, 32))
model_lstm.add(LSTM(8))
model_lstm.add(Dense(1, activation='sigmoid'))
model_lstm.summary()
Model: "sequential_3"
_________________________________________________________________
Layer (type) Output Shape Param #
=================================================================
embedding_2 (Embedding) (None, None, 32) 32000
lstm_2 (LSTM) (None, 8) 1312
dense_1 (Dense) (None, 1) 9
=================================================================
Total params: 33,321
Trainable params: 33,321
Non-trainable params: 0
_________________________________________________________________
모델 훈련하기
model_lstm.compile(optimizer='adam', loss='binary_crossentropy', metrics=['accuracy'])
history = model_lstm.fit(x_train_seq, y_train, epochs=10, batch_size=32,
validation_data=(x_val_seq, y_val))
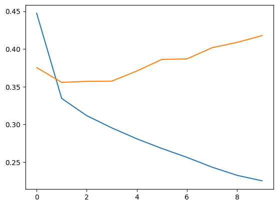
Epoch 1/10
625/625 [==============================] - 6s 8ms/step - loss: 0.4474 - accuracy: 0.7947 - val_loss: 0.3754 - val_accuracy: 0.8362
Epoch 2/10
625/625 [==============================] - 5s 8ms/step - loss: 0.3344 - accuracy: 0.8604 - val_loss: 0.3557 - val_accuracy: 0.8408
Epoch 3/10
625/625 [==============================] - 5s 8ms/step - loss: 0.3116 - accuracy: 0.8686 - val_loss: 0.3571 - val_accuracy: 0.8416
Epoch 4/10
625/625 [==============================] - 5s 8ms/step - loss: 0.2954 - accuracy: 0.8756 - val_loss: 0.3573 - val_accuracy: 0.8432
Epoch 5/10
625/625 [==============================] - 5s 8ms/step - loss: 0.2809 - accuracy: 0.8821 - val_loss: 0.3708 - val_accuracy: 0.8410
Epoch 6/10
625/625 [==============================] - 5s 8ms/step - loss: 0.2681 - accuracy: 0.8887 - val_loss: 0.3861 - val_accuracy: 0.8394
Epoch 7/10
625/625 [==============================] - 5s 8ms/step - loss: 0.2563 - accuracy: 0.8921 - val_loss: 0.3869 - val_accuracy: 0.8372
Epoch 8/10
625/625 [==============================] - 5s 8ms/step - loss: 0.2433 - accuracy: 0.8978 - val_loss: 0.4016 - val_accuracy: 0.8344
Epoch 9/10
625/625 [==============================] - 5s 8ms/step - loss: 0.2325 - accuracy: 0.9032 - val_loss: 0.4087 - val_accuracy: 0.8316
Epoch 10/10
625/625 [==============================] - 5s 8ms/step - loss: 0.2252 - accuracy: 0.9071 - val_loss: 0.4177 - val_accuracy: 0.8336
손실 그래프와 정확도 그래프 그리기
import matplotlib.pyplot as plt
plt.plot(history.history['loss'])
plt.plot(history.history['val_loss'])
plt.show()
plt.plot(history.history['accuracy'])
plt.plot(history.history['val_accuracy'])
plt.show()


검증 세트 정확도 평가하기
loss, accuracy = model_lstm.evaluate(x_val_seq, y_val, verbose=0)
print(accuracy)
0.8335999846458435
'파이썬 > Tensorflow,Pytorch' 카테고리의 다른 글
| Pytorch 딥러닝 GPU 사용률 올리기 (23) | 2023.01.12 |
|---|---|
| ERROR: Could not find a version that satisfies the requirement mediapip (from versions: none) ERROR: No matching distribution found for mediapip (15) | 2023.01.10 |
| 순환신경망 Tensorflow로 구현 (0) | 2022.12.19 |
| 순환 신경망(RNN) 클래스로 구현하기 (0) | 2022.12.19 |
| AttributeError: partially initialized module 'torch' has no attribute 'cuda' (most likely due to a circular import) (0) | 2022.12.18 |