Human Hand Modeling from Surface Anatomy
Hand anatomy

distal interphalangeal (DIP), proximalinterphalangeal (PIP), metacarpal phalangeal (MCP)
D. Distal palmar crease, E. Proximal palmar crease, F. Thenar crease,
Tensor voting

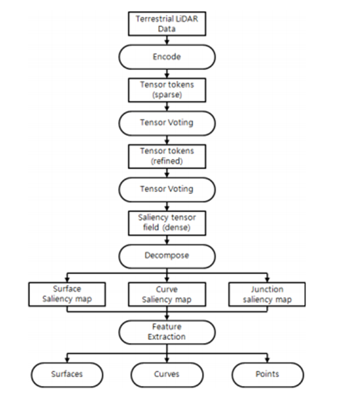
텐서보팅 과정은 크게 입력 자료를 텐서 형태로 변환하기 위한 텐서계산과 텐서 간 상호작용을 위한 선형 텐서보팅 과정으로 구성된다. 입력 자료인 지상라이다 포인트클라우드는 각각의 위치에서 이웃하는 자료들에 자신의 정보를 전달하는데, 그 정보는 텐서로 부호화되고 정의된 보팅영역(Voting Field)에 의해 패턴구조가 결정된다. 따라서 각각의 위치에서 수집된 정보는 보팅영역 내에서 모든 표결(Vote)에 캐스트(cast)되고 각각의 특징적인 형태를 인식하기 위한 텐서의 고유값(eigenvalue)을 이용한 Saliency map을 만든다. 대상이 되는 특징(Junction, Curve, Surface)에 대한 정보만을 추출할 수 있다. 여기서 입력 자료들(points)은 텐서로서 변환을 위한 텐서토큰으로 부호화 되고 정해진 영역 내에서 인접하는 정보들의 전달, 즉 보팅을 통하여 정교한 텐서로 다듬어 진다. 이렇게 2단계의 텐서보팅을 거쳐 세 가지 형태의 텐서로 분류되며, 이는 교차점, 곡선, 표면으로서의 정보를 의미한다.


2차 대칭 텐서의 표현
람다는 타원의 크기를 정의하는 고유값 e는 타원의 방위정보를 나타내는 고유벡터이고 다음식으로 표현 할 수 있다.
2D에서 e1e1T는 스틱텐서, e1e1T+e2e2T는 볼 텐서를 나타내며 각각의 saliency는 람다1-람다2, 람다2이다


보팅필드는 2D 스틱 보팅필드로부터 유도할수있다. 스틱커널이라 부름
보팅크기는 다음식으로 나타낼 수 있다.
감마는 OP의 호 길이, 세타는 곡률, c는 높은 곡률을 가지고 제어하기 위한 상수, 델타는 효율적인 이웃 영역에 대한 크기로 분석을 위한 스케일 값
Wrinkle extraction using tensor voting

Palm crease extraction



Finger crease extraction


Joint modeling

First, the metacarpal bone of the thumb is parallel to line M and starts from the MCP joint of thumb [Figure 9(c)]. Line M can be calculated by least square line fitting on the middle part of contour curve segment between the highest curvature point Wb and the MCP joint. The axis of the radius bone is parallel to the medial axis of wrist and passes point Wb. Since the anatomical CMC joint is located on the end of the metacarpal bone, the mechanical CMC joint can be on the intersection point between the axis of the radius bone and metacarpal bone.
Skin modeling
